Skip to main content

Over Biblionet Drenthe

Biblionet Drenthe is zowel bibliotheekorganisatie voor 9 Drentse gemeenten als provinciale ondersteuningsinstelling (POI) voor de bibliotheken in Drenthe. Wij werken als POI voor alle vier bibliotheekorganisaties in Drenthe, te weten de Bind-bibliotheken, Facet Emmen, DNK en Bibliotheek Hoogeveen.

Wij verbinden, vernieuwen, inspireren en ondersteunen en voeren onze kerntaken uit.

Dat doen we als provinciale netwerkorganisatie samen met maatschappelijke en culturele partners binnen en buiten de provincie. Ook zorgen we in het bibliotheekwerk voor de verbinding tussen landelijk en lokaal.

Kernwaarden

Klantgericht

We zorgen ervoor dat mensen zich welkom en thuis voelen en goede dienstverlening ontvangen vanuit de klantbeleving.
We zijn zichtbaar en bereikbaar voor iedereen, zowel fysiek als digitaal.

We zijn onpartijdig: iedereen ongeacht afkomst, geslacht en/of levensovertuiging is welkom.

Samenwerkingsgericht

We voegen waarde toe aan producten, diensten en activiteiten door hierin samen te werken met andere organisaties, maar ook met de klanten waarvoor deze bedoeld zijn (co-creatie).

Hierdoor ontstaat synergie en zetten we de middelen en mensen efficiënter in.

Stakeholdergericht

Wij brengen naar buiten waar Biblionet Drenthe voor staat en wat zij doet. We weten de stakeholders te overtuigen van de juistheid van de koers. We hebben kennis van zaken van de producten, diensten en activiteiten die we aanbieden en volgen daarin de ontwikkelingen in de samenleving. We houden ons aan afspraken en onze dienstverlening voldoet aan de gestelde kwaliteitseisen. Onze communicatie is eenduidig en transparant.

Strategie

Wij werken bij Biblionet Drenthe vanuit onze missie en visie: Wij dragen bij aan de persoonlijke ontwikkeling van inwoners in Drenthe, via een sterk en sociaal Drents bibliotheeknetwerk. Wij geloven dat iedereen ertoe doet en mee moet kunnen doen in de huidige Drentse samenleving. Vanuit deze missie en visie werken wij aan onze doelen: Drenthe leest, Drenthe leert & ontwikkelt, Drenthe digitaal inclusief en Drenthe Robuust: de robuuste bibliotheek. Dat doen we zowel vanuit onze provinciale rol als Provinciale Ondersteuningsinstelling (POI), vanuit onze bibliotheektaak voor negen gemeenten in ons werkgebied…

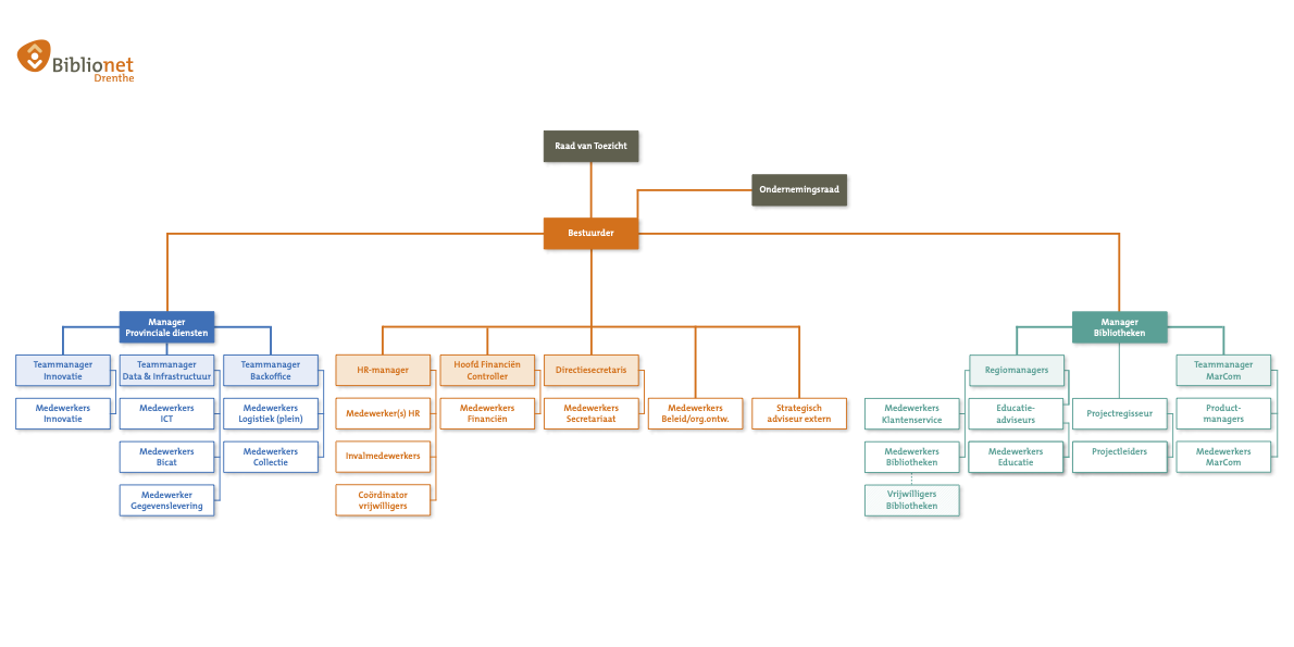
Bestuur en Raad van toezicht

Stichting Biblionet Drenthe heeft een Raad-van-Toezicht-model; een onafhankelijke Raad van Toezicht en een Raad van Bestuur. Binnen het nieuwe bestuursmodel wordt gehandeld vanuit de principes van de Governance Code Cultuur. De Raad van Bestuur stelt de beleidskaders vast en is verantwoordelijk voor de uitvoering van het beleid. De Raad van Bestuur volgt daarbij het Reglement Raad van Bestuur dat de Raad…

Maatschappelijk Verantwoord Ondernemen (MVO)

We vinden het belangrijk een bijdrage te leveren aan een duurzame en gelijkwaardige wereld voor iedereen. Daarom verbinden we onze maatschappelijke activiteiten aan de Global Goals van de Verenigde Naties (SDG). Du-on agenda Sinds 2019 werken we met de zogenaamde Du-On agenda. Deze geeft onze ambities weer op het gebied van ‘Planet’, Behoorlijk Bestuur, ‘Profit’, ‘People’ en ‘Proces’. Een van die ambities onder ‘P…

ANBI

Stichting Biblionet Drenthe is officieel aangemerkt als een Algemeen Nut Beogende Instelling (ANBI) waardoor giften fiscaal aftrekbaar zijn. Hier vind je alle gegevens met betrekking tot de ANBI-status van Biblionet Drenthe zoals wettelijk voorgeschreven.

Biblionet in cijfers

Statistische gegevens zijn te vinden in het bestuursverslag van Biblionet Drenthe.